核心原则:时间就是大脑,时间就是生命
脑梗死是由于脑部血管堵塞导致局部脑组织缺血缺氧坏死,每分钟,约有190万个神经元死亡,缩短从发病到接受有效治疗的时间,是提高抢救成功率、减少致残率和致死率的关键。

(图片来源网络,侵删)
第一阶段:院前识别与急救(“黄金1小时”的起点)
这一阶段的目标是快速识别疑似脑卒中患者,并立即将其送往有救治能力的医院。
公众识别与呼救:
- 识别方法: 教育公众使用 “FAST” 口诀识别中风征兆:
- F (Face - 脸): 是否出现一侧面部下垂或麻木?让患者微笑,观察是否不对称。
- A (Arms - 手臂): 是否有一只手臂无力或无法抬起?让患者平举双臂,观察是否一侧下坠。
- S (Speech - 言语): 是否言语不清、说话困难或无法理解他人?
- T (Time - 时间): 一旦发现以上任何一种症状,立即拨打急救电话(如中国的120)。 强调记录发病时间。
- 急救措施:
- 保持患者镇静,侧卧位,防止呕吐物窒息。
- 不要给患者喂食、喂水或药物。
- 准备好患者的身份证、医保卡、既往病史和用药清单。
急救人员反应:
- 接到电话后,优先调度最近的、有卒中救治能力的医院。
- 急救人员在途中通过电话指导现场人员初步处理。
- 到达现场后,快速进行FAST评估,测量生命体征(血压、心率、呼吸、血氧、血糖)。
- 关键: 在转运途中,提前通知目标医院急诊科,告知“疑似急性脑卒中患者正在转运”,为院内抢救争取时间。
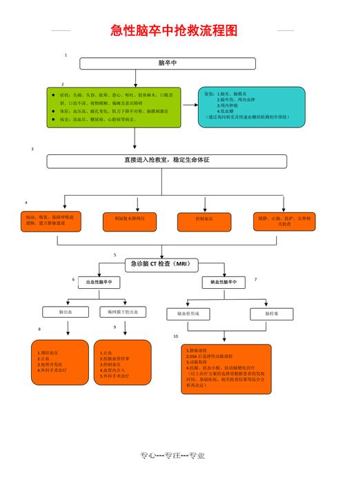
第二阶段:院内急诊绿色通道(“黄金4.5小时”的核心)
患者到达医院后,立即启动“卒中绿色通道”,所有环节优先处理,目标是在到达医院后60分钟内完成初步评估并决定治疗方案。

(图片来源网络,侵删)
第一步:分诊与初步评估(到达后<10分钟)
- 目标: 识别疑似脑卒中,并区分是缺血性脑梗(血管堵塞)还是出血性脑卒中(血管破裂)。
- 流程:
- 立即分诊至抢救室或卒中单元。
- 生命体征稳定: 立即开通静脉通路(建立至少2条静脉通路),吸氧,连接心电监护。
- 快速血糖检测: 血糖异常(过高或过低)也会引起类似中风的症状,必须快速排除。
- 神经系统快速评估: 使用 NIHSS评分量表(美国国立卫生研究院卒中量表)进行量化评估,判断病情严重程度。
第二步:影像学检查(到达后<25分钟)
- 目标: 这是诊断的“金标准”,必须快速、准确。
- 首选检查: 头颅CT平扫。
- 目的:
- 排除脑出血: 这是最重要的第一步,因为溶栓和取栓禁忌于脑出血患者。
- 排除其他病变: 如肿瘤、硬膜下血肿等。
- 提示早期梗死征象: 如脑沟消失、密度稍低(超早期征象)。
- 目的:
- 后续检查(如果考虑溶栓/取栓):
- CTA(CT血管造影)/CTP(CT灌注成像): 如果CT平扫已高度怀疑大血管闭塞,且医院条件允许,可立即进行CTA/CTP,以评估血管堵塞情况和缺血半暗带(即濒临死亡但仍有救活的脑组织)。
- MRI(磁共振): 敏感性更高,能更早发现梗死灶,但耗时相对较长,在部分流程中作为替代或补充检查。
第三步:实验室检查(与影像学同步进行)
- 目标: 获取血液指标,排除溶栓禁忌症。
- 项目: 血常规、凝血功能(PT, INR, APTT)、生化(肝肾功能、电解质)、心肌酶。
- 时间要求: 结果应在患者到达后30-45分钟内回报。
第四步:诊断与决策(到达后<60分钟)

(图片来源网络,侵删)
- 神经内科/卒中中心医生会诊: 结合病史、NIHSS评分、影像学和实验室结果,明确诊断。
- 核心决策: 是否符合静脉溶栓或血管内介入治疗(取栓)的适应症和禁忌症。
第三阶段:再灌注治疗(挽救缺血脑组织的核心手段)
再灌注治疗的目标是尽快开通堵塞的血管,恢复血流。
静脉溶栓治疗
- 适用人群:
- 诊断为急性缺血性脑卒中。
- 发病时间在5小时以内(部分患者可延长至6小时,需严格评估)。
- NIHSS评分通常≥4分(轻型卒中需谨慎评估)。
- 排除所有溶栓禁忌症(如近期手术史、严重高血压、活动性出血、凝血功能障碍等)。
- 核心药物: 阿替普酶。
- 流程:
- 签署知情同意书(溶栓有出血风险,必须与家属充分沟通)。
- 严格按照体重计算药物剂量。
- 通过静脉泵在1小时内匀速输注完毕。
- 溶栓后,患者需进入卒中监护单元,严密监测生命体征、神经功能变化和出血并发症。
血管内介入治疗(机械取栓)
- 适用人群:
- 诊断为急性大血管闭塞(如颈内动脉、大脑中动脉M1/M2段)。
- 发病时间在6-24小时以内(对于符合条件的患者,通过影像学评估存在缺血半暗带,可延长至24小时)。
- NIHSS评分通常≥6分。
- 排除禁忌症。
- 流程:
- 签署知情同意书(取栓手术有血管损伤、血栓脱落等风险)。
- 神经内科、神经外科、影像科、麻醉科等多学科团队协作。
- 通过股动脉穿刺,将导管送至颅内闭塞血管处。
- 使用取栓支架、抽吸导管等器械将血栓取出,恢复血流。
- 术后同样需要严密监护。
第四阶段:后续治疗与二级预防
- 病情稳定后: 转入神经内科病房或康复科。
- 病因检查: 完成经胸/食道超声、颈动脉超声、TCD、MRA/CTA等检查,明确脑梗死的病因(如大动脉粥样硬化、心源性栓塞、小血管病变等)。
- 二级预防:
- 抗血小板治疗: 如阿司匹林、氯吡格雷。
- 抗凝治疗: 如房颤引起的卒中,需长期口服华法林或新型口服抗凝药。
- 他汀类药物: 强化降脂,稳定斑块。
- 控制危险因素: 严格控制血压、血糖、血脂。
- 生活方式干预: 戒烟限酒、健康饮食、适当运动。
急性脑梗抢救时间轴
| 时间节点 | 关键任务 | 目标 |
|---|---|---|
| 发病瞬间 | 公众识别FAST征兆,立即拨打120 | 缩短呼救时间 |
| 转运途中 | 急救人员初步评估,提前通知医院 | 实现信息前移 |
| 到达医院 | 进入绿色通道,分诊至抢救室 | < 10分钟 |
| 初步评估 | 开通静脉通路,NIHSS评分,测血糖 | < 15分钟 |
| 影像检查 | 完成头颅CT平扫 | < 25分钟 |
| 化验检查 | 完成血液标本采集 | 同步进行 |
| 结果回报 | 实验室结果回报 | < 45分钟 |
| 最终决策 | 确诊,评估溶栓/取栓适应症 | < 60分钟 |
| 开始治疗 | 静脉溶栓或准备取栓 | 力争在发病后4.5/6小时内 |
这个流程是一个高度优化的系统,需要医院、急救系统和公众的紧密配合,对于任何疑似脑卒中的情况,牢记“FAST”原则,立即就医,是挽救生命和功能的最重要一步。
