- 中风 是一个疾病总称,是一个“大家族”。
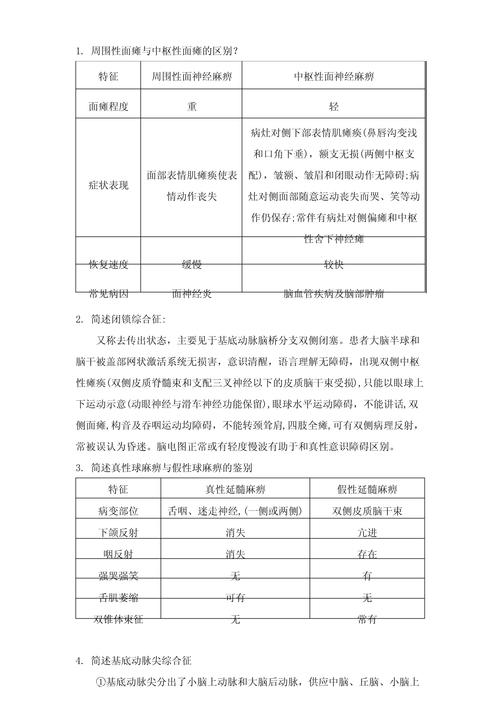
- 脑梗 是中风这个“大家族”里最常见的一种类型。
- 面瘫 是一个症状,可以由多种原因引起,其中就包括中风(尤其是脑梗)。
下面我们来详细拆解和对比这三者的区别。

(图片来源网络,侵删)
核心定义与范畴关系
中风
- 本质:脑血管疾病的总称,它不是一个具体的疾病,而是一类急性脑血管事件的统称。
- 核心问题:脑部血管突然发生病变,导致局部脑组织缺血或出血,进而引起脑功能障碍。
- 好比:一个城市的“交通系统瘫痪了”,交通中断,导致某个区域(脑组织)断电、断水、断粮(缺血)或发生洪灾(出血)。
- 两大类型:
- 缺血性中风:约占所有中风的80%,因血管堵塞,血流中断导致脑组织缺血坏死。
- 出血性中风:约占20%,因血管破裂,血液流入脑组织,压迫并损伤脑细胞。
脑梗
- 本质:中风的一种具体类型,属于缺血性中风。
- 核心问题:脑血管被血栓或栓子堵住了,就像水管里被血块、脂肪斑块或其他东西堵死了一样,导致下游的脑组织因“断粮”而死亡。
- 好比:城市交通系统瘫痪中,“某条主干道被山体滑坡堵死了”,这是导致瘫痪的一个具体原因。
- 常见原因:动脉粥样硬化(血管壁上长斑块)、心源性栓塞(如房颤导致心脏血栓脱落)等。
面瘫
- 本质:一个症状或体征,而不是一种病,它的表现就是面部肌肉运动功能丧失或障碍。
- 核心问题:控制面部肌肉的神经(主要是面神经)出了问题。
- 好比:城市交通系统瘫痪中,“某个小区的供电线路断了,导致整个小区停电”,这个“小区停电”就是面瘫症状,而“供电线路断了”就是背后的病因。
- 常见原因:
- 中枢性面瘫:由大脑或脑干的病变引起,如中风(脑梗或脑出血)、脑肿瘤等。
- 周围性面瘫:由面神经本身或其通路的病变引起,最常见的是贝尔氏麻痹(Bell's Palsy),病因不明,可能与病毒感染有关,此外还有中耳炎、外伤等。
核心区别对比表
| 特征 | 中风 | 脑梗 | 面瘫 |
|---|---|---|---|
| 本质 | 疾病总称 (Syndrome) | 疾病类型 (Type of Stroke) | 症状/体征 (Symptom) |
| 范畴 | 最大,是“父级”概念 | 中风的一种,是“子级”概念 | 可以是中风引起,也可以是其他疾病引起 |
| 病变位置 | 脑部血管 | 脑部血管(堵塞) | 面部神经(面神经) |
| 核心病理 | 血管问题(堵了或破了) | 血管堵塞(缺血) | 神经传导问题(信号中断) |
| 主要表现 | 复杂多样,取决于受损脑区: • 半身不遂(偏瘫) • 口角歪斜(面瘫) • 言语不清(失语) • 意识障碍 • 头痛、呕吐等 |
与中风类似,但通常是急性、局灶性的: • 突发的偏瘫、偏身麻木 • 口角歪斜、说话不清 • 视物模糊、眩晕 • 严重时可昏迷 |
单一或主要局限于面部: • 额纹消失,无法皱眉 • 眼睑闭合不全,流泪 • 口角歪向健侧,无法鼓腮、吹口哨 • 通常不影响肢体运动 |
| 严重性 | 非常严重,是急症,可致死、致残 | 非常严重,是急症,是中风中最常见的类型 | 病因不同,严重性不同: • 中风引起的面瘫:非常严重,是急症信号 • 贝尔氏麻痹:相对良性,大多可自愈 |
如何快速识别与联系?
它们之间的联系
中风(尤其是脑梗)可以引起面瘫。 当脑梗或脑出血发生在控制面部运动神经中枢(位于大脑或脑干)的区域时,就会导致对侧的面部肌肉无法自主运动,从而出现面瘫,这种面瘫被称为“中枢性面瘫”。
如何区分“中风引起的面瘫”和“普通的面瘫”?
这是一个关键问题,因为它决定了是否需要立即拨打急救电话。
| 鉴别点 | 中风引起的面瘫(中枢性面瘫) | 普通的面瘫(周围性面瘫,如贝尔氏麻痹) |
|---|---|---|
| 伴随症状 | 有! 几乎总是伴有其他神经症状: • 同侧肢体无力或麻木(手、腿抬不起来) • 言语不清或失语 • 口角歪斜,但额头皱纹通常保留(因为受双侧神经支配) • 可能伴有眩晕、呕吐、意识障碍 |
通常没有! 症状主要集中在面部: • 整个半边脸“瘫痪”,额纹消失,无法闭眼 • 可能伴有耳后疼痛、味觉减退、口水外流 • 肢体活动完全正常 |
| 发病速度 | 突然发生,数分钟到数小时内达到高峰 | 通常在数小时到1-2天内达到高峰,部分人可能在睡醒后发现 |
| 严重性 | 十万火急! 必须立即就医! | 相对紧急,但通常不是致命性的,也应尽快就医,但不需要像中风那样争分夺秒。 |
总结与核心建议
- 中风是总称,脑梗是其中一种,面瘫是症状。
- 看到面瘫,不要只想到“脸歪了”,更要警惕它可能是中风的信号!
- 黄金救治时间:对于中风(包括脑梗),发病后的5小时是黄金抢救时间,越早治疗,后遗症越少。
- 牢记FAST口诀,快速识别中风:
- F (Face - 脸):脸是否不对称,口角是否歪斜?
- A (Arm - 手臂):能否平举双手,是否有单侧无力?
- S (Speech - 言语):说话是否含糊不清,能否理解别人的话?
- T (Time - 时间):如果出现上述任何一种症状,立即拨打急救电话,记录发病时间!
最后的忠告:如果突然出现面瘫,特别是如果还伴有肢体无力、言语不清等症状,请毫不犹豫地立即去医院急诊,切勿拖延或自行处理,明确病因是第一位的。

(图片来源网络,侵删)
