疾病本质的意义:从“症状”到“系统性自身免疫病”的认知飞跃
临床意义: 明确风湿类风湿(通常指类风湿关节炎,Rheumatoid Arthritis, RA)的本质,是理解其所有临床意义的基础。

-
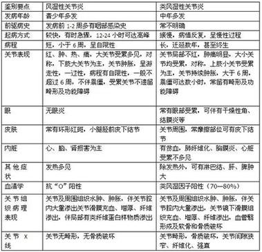
定义的精确性: “风湿”是一个广义的、模糊的概念,泛指影响关节、骨骼、肌肉及周围软组织的一大类疾病,而“类风湿”特指类风湿关节炎,它是一种以侵蚀性、对称性多关节炎为主要临床表现的系统性自身免疫病,这个定义本身就揭示了其核心特征:
- 自身免疫性: 身体的免疫系统错误地攻击自身的健康组织(主要是关节滑膜),而不是外来病原体,这是发病的根本原因。
- 系统性: 它不仅仅影响关节,还可能影响心脏、肺、肾脏、眼睛、血管、神经系统等多个器官和系统,是一种全身性疾病。
- 侵蚀性: 疾病的目标是破坏关节的软骨和骨骼,导致关节畸形和功能丧失,这是其致残性的关键。
-
区别于其他风湿病: 正确的定义有助于将其与其他常见的风湿病区分开来,
- 骨关节炎: 是“磨损”和“老化”导致的关节软骨退化,没有明显的全身性炎症和自身免疫成分。
- 痛风: 是尿酸盐结晶沉积在关节引起的急性、剧烈的炎症反应。
- 强直性脊柱炎: 主要影响中轴关节(脊柱和骶髂关节),且与HLA-B27基因强相关。
小结: 理解其“系统性自身免疫病”的本质,意味着医生和患者都必须将RA视为一个需要长期、全面管理的慢性病,而不仅仅是处理局部的关节疼痛。
诊断的意义:早期诊断是“治疗时间窗”的核心
临床意义: RA的诊断具有极强的时效性,早期、准确的诊断是决定患者未来生活质量的关键。

-
抓住“治疗时间窗”: 在RA发病的前6个月到1年内,是治疗的黄金时期,如果在这个阶段能做出诊断并开始积极治疗(尤其是使用改善病情的抗风湿药,DMARDs),可以有效控制炎症,甚至达到“临床缓解”,极大地延缓或阻止关节破坏的发生,一旦错过这个窗口期,关节的不可逆损伤就已经开始,治疗效果会大打折扣。
-
综合诊断标准的应用: 诊断RA不是依靠单一指标,而是基于一个综合的诊断体系(如ACR/EULAR 2010分类标准),包括:
- 临床表现: 关节受累的数量(至少1个关节)、部位(小关节、对称性)、持续时间(晨僵>30分钟)等。
- 实验室检查:
- 类风湿因子: 传统指标,特异性不高(阳性也可见于其他疾病或老年人),但滴度高低与疾病活动性相关。
- 抗环瓜氨酸肽抗体: 目前特异性最高的血清学指标,对早期RA的诊断、预测疾病严重性和预后有重要意义。
- 影像学检查:
- X光片: 早期可能正常,是发现骨侵蚀的“金标准”,但出现明显改变时,往往意味着疾病已进展一段时间。
- 超声和MRI: 能够更早地发现滑膜增生、骨侵蚀和骨髓水肿,是实现“超早期诊断”的有力工具。
小结: 诊断的临床意义在于,通过标准化的流程,快速、准确地识别出高危患者,并立即启动治疗,为患者争取最佳的预后。
治疗的意义:从“对症止痛”到“达标治疗”的革命性转变
临床意义: RA的治疗策略已经发生了根本性变革,其目标不再是简单地缓解疼痛,而是追求更深层次的控制。

-
治疗目标的升级:
- 旧目标: 减轻疼痛,改善症状。
- 新目标(“达标治疗”,Treat-to-Target, T2T): 以达到临床缓解或低疾病活动度为治疗目标,这意味着不仅要不痛,更要让体内的炎症指标(如血沉、C反应蛋白)正常,关节肿胀和压痛数降到最低,并尽可能阻止影像学上的进展。
-
治疗药物的分层与组合:
- 传统DMARDs(如甲氨蝶呤): 是治疗的基石,能从根本上抑制免疫反应,但起效较慢。
- 生物制剂(如TNF-α抑制剂、IL-6抑制剂等): 是靶向治疗药物,能精准地阻断炎症通路,起效快,抗炎作用强,对于传统药物无效或重症患者效果显著。
- JAK激酶抑制剂: 口服小分子靶向药物,作用机制类似生物制剂,使用更方便。
- 糖皮质激素: 作为“桥梁”治疗,在疾病急性期或等待DMARDs起效时快速控制炎症,但不宜长期使用。
-
多学科协作的重要性: 由于RA是全身性疾病,其治疗和管理需要一个团队,包括风湿免疫科医生、物理治疗师、职业治疗师、心理医生和护士,物理治疗和职业治疗对于维持关节功能、预防畸形至关重要。
小结: 治疗的临床意义在于,通过早期、积极、达标、个体化的综合治疗策略,改变疾病的自然进程,从“不可避免的致残”转变为“可以控制的慢性病”。
社会的意义:沉重的疾病负担
临床意义: RA不仅影响个人,也给家庭和社会带来了巨大的经济和健康负担。
- 高致残率: 如果未经规范治疗,RA患者在发病后10-20年的致残率可高达50%以上,这导致患者丧失自理能力、工作能力,严重影响生活质量。
- 巨大的经济负担:
- 直接成本: 长期的药物费用、住院费用、手术费用(如关节置换术)。
- 间接成本: 因病误工、生产力下降、过早退休等,对患者家庭而言,照顾者也需要投入大量时间和精力。
- 降低生活质量: 慢性疼痛、疲劳、晨僵、关节畸形、心理抑郁等问题,共同导致患者的生活质量显著下降,甚至影响社交和家庭关系。
小结: 认识RA的社会意义,有助于推动公共卫生政策的制定,比如提高医保覆盖、加强对基层医生的培训以实现早期转诊、开展患者教育以提高治疗依从性,从而减轻整个社会的疾病负担。
预后的意义:个体化预测与干预
临床意义: 通过识别预后不良的因素,可以对高危患者进行更强化、更早期的干预,从而改善其长期结局。
-
判断疾病严重程度: 以下因素通常提示预后较差:
- 血清学阳性: 高滴度的类风湿因子或抗CCP抗体阳性。
- 关节受累广泛: 起病时就涉及多个关节。
- 早期出现骨侵蚀: 在X光或MRI上发现骨破坏。
- 存在关节外表现: 如类风湿结节、间质性肺炎、血管炎等。
- 吸烟史。
-
指导治疗强度: 对于预后不良的患者,医生会倾向于在更早的阶段就使用更强效的治疗方案(如传统DMARDs联合生物制剂),以求尽快达到缓解,防止灾难性的关节损伤。
小结: 预后的临床意义在于实现“精准医疗”,根据患者的个体风险预测,制定差异化的治疗策略,将医疗资源最有效地用于最需要的人群。
风湿类风湿(特指类风湿关节炎)的临床意义是多层次、全方位的:
- 对医生而言: 它要求具备系统性思维,能早期识别、准确诊断,并遵循“达标治疗”原则进行规范管理。
- 对患者而言: 它意味着这是一个需要终身管理的慢性病,但通过积极治疗,完全可以控制病情、保持功能、正常生活。
- 对社会而言: 它是一个重大的公共卫生问题,需要通过政策支持和全民教育来应对其带来的沉重负担。
理解其临床意义的核心,就是将RA从一个令人恐惧的“不治之症”,转变为一个可防、可治、可控的现代慢性疾病。
