我们来详细拆解一下它们之间的关系,用一个清晰的、分步的方式来解释。

核心观点一句话总结
风湿因子是一个血液指标,而不是一种疾病,它和风湿病的关系是“标志物”与“疾病”的关系,但这种关系非常复杂,远非“阳性=风湿病”那么简单。
第一步:理解什么是“风湿因子”?
它的本质: 风湿因子(Rheumatoid Factor, 简称RF)是一种自身抗体。
- 抗体:是我们免疫系统产生的、用来识别和消灭外来入侵者(如细菌、病毒)的蛋白质。
- 自身抗体:当免疫系统功能紊乱时,它可能会错误地攻击身体自身的组织和细胞,产生的这种“打自己人”的抗体,就是自身抗体。
它的作用机制: 风湿因子主要攻击的是我们体内一种叫做“变性IgG抗体”的物质,就是当身体里的正常抗体因各种原因(如感染、老化)变得“不正常”时,风湿因子就会去攻击这些“不正常”的抗体。
它的检测: 通过抽血化验,可以检测出血液中风湿因子的水平,通常报告上会显示“阴性”或“阳性”,有时还会给出具体数值(如 < 20 IU/mL 为阴性,> 20 IU/mL 为阳性)。

第二步:理解什么是“风湿病”?
“风湿病”是一个广义的概念: “风湿病”在医学上是一个大类,而不是指某一种特定的疾病,它包含了超过100种不同的疾病,这些疾病的共同特点是主要影响人体的关节、骨骼、肌肉及周围的软组织(如肌腱、韧带)。
常见的“风湿病”举例:
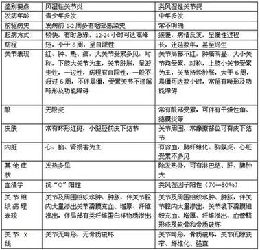
- 类风湿关节炎:这是一种典型的、会导致关节破坏和畸形的自身免疫性疾病。
- 骨关节炎:也叫退行性关节炎,是因关节软骨磨损引起的,属于“磨损和撕裂”,不是自身免疫病。
- 痛风:由尿酸盐结晶在关节内沉积引起。
- 强直性脊柱炎:主要影响脊柱。
- 系统性红斑狼疮:一种可影响全身多个器官(包括关节、皮肤、肾脏等)的自身免疫病。
当医生说你有“风湿病”时,他需要进一步诊断,你到底是哪一种风湿病。
第三步:最关键的部分——风湿因子和风湿病的关系
现在我们把两者联系起来,你会发现它们的关系非常微妙。

重要的“帮手”,但不是唯一的“证据”
主要与类风湿关节炎相关: 风湿因子在类风湿关节炎患者的血液中阳性率最高,大约 70%-80% 的RA患者RF是阳性的,RF是诊断RA最重要的血清学标志物之一,在诊断标准中,RF阳性是一个重要的加分项。
并非RA的“专利”: 除了RA,风湿因子在其他一些风湿病中也可能会升高,
- 干燥综合征:阳性率也很高。
- 系统性红斑狼疮:约30%的患者阳性。
- 其他疾病:如慢性感染(肝炎、结核)、某些恶性肿瘤、甚至一些健康老年人,也可能出现RF阳性。
阴性的RA和阳性的健康人
“血清阴性类风湿关节炎”: 大约有 20%-30% 的RA患者,其风湿因子检测结果始终是阴性的,这种情况被称为“血清阴性类风湿关节炎”,他们的临床表现和疾病进展与阳性患者可能没有太大区别,只是少了一个诊断指标。RF阴性完全不能排除RA。
“假阳性”现象: 反过来,有 5% 的健康成年人,特别是老年人,也可能检测出风湿因子阳性,这些人没有任何关节症状,未来也不一定会发展成RA,这种情况下,RF阳性就是一个“假阳性”,没有临床意义。
第四步:如何正确看待风湿因子报告?
拿到一份风湿因子阳性的报告,请不要恐慌,请务必结合以下情况进行综合判断:
-
临床症状是核心:医生最看重的是你的症状,
- 关节是否肿痛?(特别是手、腕的小关节)
- 肿痛是否是对称性的?
- 晨僵是否超过30分钟?
- 是否有发烧、皮疹等其他全身症状?
-
结合其他检查:医生绝不会只看一个RF指标,通常会要求做:
- 抗CCP抗体:这是另一个诊断RA的特异性指标,阳性率略低于RF,但特异性更高(即假阳性少),如果RF和抗CCP抗体都阳性,则RA的可能性非常大。
- 血沉 和 C反应蛋白:这两个指标反映体内的炎症水平,在活动性风湿病中通常会升高。
- 关节影像学检查:X光、超声或MRI可以观察关节是否有滑膜炎、骨侵蚀等RA的典型改变。
总结与比喻
为了让你更好地理解,我们可以用一个比喻:
- 风湿病 是一个大城市。
- 类风湿关节炎 是这座城市里最著名的一个区。
- 风湿因子 是一个“警察”(自身抗体),这个区里大部分居民(RA患者)都是警察,所以看到警察就知道很可能在这个区里。
- 这个城市其他区(其他风湿病)里也可能有少量警察,这个城市外面(健康人或其他疾病)的一些人,也可能恰好是警察。
- 反过来,这个区里也有少数不是警察的居民(血清阴性RA)。
诊断风湿病(特别是RA),不能只看“风湿因子”这一个“警察”,必须结合居民的“生活状态”(临床症状)、其他“安保系统”(抗CCP抗体、炎症指标)和“城市规划图”(影像学检查),才能做出最准确的判断。
最后建议: 如果您拿到风湿因子阳性的报告,请务必咨询专业的风湿免疫科医生,他们会为您进行全面的评估,给出最准确的诊断和治疗方案,切勿自行诊断或过度焦虑。
