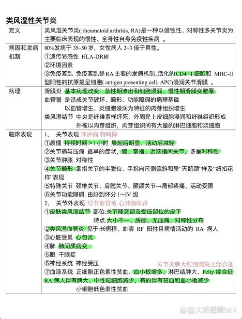
核心概念:一句话区分“风湿”与“类风湿”
- 风湿病:这是一个大类,不是一种病,它包含了上百种影响关节、肌肉、骨骼及周围软组织(如肌腱、韧带)的疾病,比如类风湿关节炎、骨关节炎、痛风、系统性红斑狼疮、强直性脊柱炎等,您可以把“风湿病”理解为所有“关节痛”相关疾病的总称。
- 类风湿关节炎:这是“风湿病”这个大类中最常见、最典型的一种具体的疾病,它是一种自身免疫性疾病,主要特点是对称性、侵蚀性的关节炎。
类风湿关节炎是风湿病的一种,但风湿病不一定是类风湿关节炎。

(图片来源网络,侵删)
第一部分:如何确诊“类风湿关节炎”
RA的诊断是一个严谨的临床过程,医生需要综合多方面的信息,绝不能仅凭一两个指标就下定论,诊断主要依据以下几个方面:
典型的临床症状和体征(医生问诊和体格检查)
这是诊断的基础,医生会重点关注:
- 关节症状:
- 晨僵:这是RA的标志性症状,早晨起床后,关节感觉僵硬、活动不灵活,通常持续超过1小时(其他关节炎如骨关节炎的晨僵通常小于30分钟)。
- 关节肿痛:通常是对称性的,即身体一侧的关节肿痛,另一侧相同部位的关节也会出现,最常受累的关节是手、腕、足部的小关节(如近端指间关节、掌指关节),但也可能影响肘、肩、膝、踝等大关节。
- 关节畸形:如果疾病没有得到有效控制,随着病情进展,会出现关节结构破坏,导致如“天鹅颈”畸形、“纽扣花”畸形等。
- 全身症状:
部分患者可能伴有发热、乏力、体重下降、食欲不振等全身性表现。
实验室检查
- 炎症指标:
- 血沉:通常显著增快。
- C反应蛋白:通常显著升高。
- 这两个指标反映的是体内的炎症水平,升高提示存在炎症,但并非RA特有,其他感染或炎症性疾病也会升高。
- 自身抗体检测(关键指标):
- 类风湿因子:这是最早发现的RA相关抗体,但需要注意,RF并非RA的特异性抗体,约5%的健康人可能阳性,其他自身免疫病(如干燥综合征、SLE)甚至某些感染(如肝炎)也可能阳性,RF阳性不等于就是RA。
- 抗环瓜氨酸肽抗体:这是目前诊断RA特异性最高的指标,对RA的诊断具有很高的特异性(意味着如果阳性,很大概率是RA),敏感性也较好,ACPA阳性强烈支持RA的诊断,并且与疾病的严重程度和预后相关。
影像学检查
- X光片:在早期RA中,X光片可能没有明显异常,随着病情发展,可以看到关节周围骨质疏松、关节间隙狭窄、骨侵蚀等破坏性改变,这些改变是RA的特征之一。
- 超声检查:高频超声可以更早地发现关节滑膜增厚、关节积液以及骨侵蚀,比X光片更敏感。
- 磁共振成像:是发现早期骨侵蚀和滑膜炎最敏感的检查,但费用较高,通常用于疑难病例的早期诊断。
诊断标准
国际上广泛采用的是2010年ACR/EULAR(美国风湿病学会/欧洲抗风湿病联盟)类风湿关节炎分类标准,这个标准采用积分制,医生会根据您的关节受累情况、血清学指标(RF和ACPA)以及炎症指标进行打分,当总分≥6分时,可以明确诊断为RA。

(图片来源网络,侵删)
重要提示:这个标准主要用于分类和科研,帮助医生识别典型的RA患者,在临床实践中,有经验的医生会结合所有信息,即使积分不足6分,如果临床表现高度怀疑,也可能早期诊断并开始治疗。
第二部分:如何确诊“风湿病”(广义)
由于“风湿病”是一个包含上百种疾病的总称,因此确诊过程更复杂,更像是一个“排除法”和“定位法”的过程。
诊断步骤:
-
第一步:明确是否为“风湿免疫病”
- 当您出现关节痛、肌肉痛、皮疹、不明原因发热、口干眼干、雷诺现象(手指遇冷变白变紫)、反复口腔溃疡、蛋白尿、贫血等症状时,应首先就诊于风湿免疫科。
- 医生会通过详细问诊和体格检查,初步判断您的症状是否符合风湿免疫病的范畴。
-
第二步:缩小范围,寻找具体疾病
(图片来源网络,侵删)- 医生会像侦探一样,根据您的症状特点,进行一系列针对性的检查,以确定到底是哪一种特定的风湿病。
- 如果怀疑是痛风:医生会重点询问发作特点(夜间突发的剧烈红肿热痛,好发于大脚趾),检查血尿酸水平,并在发作期抽取关节液进行偏振光显微镜检查,找到尿酸盐结晶即可确诊。
- 如果怀疑是系统性红斑狼疮:除了常规检查,会重点检测抗核抗体,如果ANA阳性,再进一步检测抗ds-DNA抗体、抗Sm抗体等SLE特异性抗体。
- 如果怀疑是强直性脊柱炎:医生会关注您是否有夜间腰背痛、晨僵、活动后缓解的特点,并检查HLA-B27基因,同时结合骶髂关节的X光或MRI检查。
- 如果怀疑是干燥综合征:会检查泪液分泌试验、唾液腺造影,以及抗SSA/SSB抗体等。
- 医生会像侦探一样,根据您的症状特点,进行一系列针对性的检查,以确定到底是哪一种特定的风湿病。
-
第三步:综合判断,排除其他疾病
很多风湿病的症状相似,医生需要排除感染、肿瘤、血液系统等其他可能导致类似症状的疾病,长期发热也可能是结核或肿瘤引起的。
总结与建议
| 特征 | 类风湿关节炎 | 广义的风湿病 |
|---|---|---|
| 性质 | 一种具体的疾病 | 一大类疾病的总称 |
| 核心问题 | 自身免疫攻击关节 | 身体的免疫系统或结缔组织出现问题 |
| 诊断关键 | 对称性小关节肿痛、晨僵>1小时、ACPA/RF阳性、影像学骨破坏 | 根据具体病种而定,需综合症状、体征、特异性抗体和影像学 |
| 确诊依据 | ACR/EULAR积分标准 + 临床综合判断 | 针对性检查 + 排除法 |
给您的建议:
- 选择正确的科室:如果您怀疑自己有关节问题,请务必挂风湿免疫科的号,这是最关键的一步,普通骨科或内科可能无法做出全面诊断。
- 配合医生检查:诊断风湿免疫病需要一套完整的检查,包括血常规、炎症指标、自身抗体、尿常规以及影像学检查等,请耐心配合,不要因为害怕抽血或辐射而拒绝必要的检查。
- 不要自行诊断:网上的信息只能作为参考,绝不能替代专业医生的诊断,很多指标(如RF)阳性不一定就是RA,阴性也不能完全排除。
- 早期诊断、早期治疗是关键:无论是RA还是其他风湿病,早期诊断和规范治疗对于控制病情、防止关节残疾和提高生活质量至关重要。
希望这个详细的解释能帮助您更好地理解“风湿”与“类风湿”的区别以及它们的确诊过程,祝您健康!
