- 骨关节炎:是“磨损”出来的病,好比机器零件老化,主要影响“轴承”(关节软骨)。
- 风湿:不是一个具体的病,而是一大类疾病的统称,范围很广。
- 类风湿关节炎:是“攻击”出来的病,好比免疫系统“叛变”,主要攻击“轴承的润滑和支撑系统”(滑膜)。
下面我们来详细对比一下这三者。

(图片来源网络,侵删)
核心概念区别
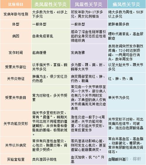
| 特征 | 骨关节炎 | 风湿 | 类风湿关节炎 |
|---|---|---|---|
| 本质 | 一种退行性关节疾病,是“磨损”和“老化”。 | 一个疾病分类,包含上百种影响关节、骨骼、肌肉及软组织的疾病。 | 一种自身免疫性疾病,是免疫系统错误地攻击自身组织。 |
| 核心问题 | 关节软骨被磨损、破坏,导致骨头之间直接摩擦。 | 因具体疾病而异,可能是炎症、代谢问题、感染等。 | 关节内层的滑膜发生慢性炎症,进而破坏软骨和骨骼。 |
| 通俗比喻 | 像汽车轮胎,花纹磨平了,减震效果变差,行驶起来颠簸(关节疼痛、僵硬)。 | 一个大“工具箱”,里面装着各种不同的“工具”(具体疾病)。 | 像一个国家的“国防系统”(免疫系统)开始攻击自己的“工厂”(关节),导致工厂停产(关节功能丧失)。 |
详细对比表格
为了更清晰地分辨,我们从多个维度进行详细对比:
| 对比维度 | 骨关节炎 | 类风湿关节炎 | 风湿 (作为一类疾病的总称) |
|---|---|---|---|
| 发病原因 | 主要与年龄增长、肥胖、关节过度使用、创伤、遗传等有关。 | 自身免疫紊乱,具体病因不明,可能与遗传、感染、环境等因素有关。 | 病因因具体疾病而异,包括感染(如风湿热)、自身免疫(如RA、SLE)、代谢(如痛风)、退行性(如OA)等。 |
| 好发人群 | 中老年人(>40岁),发病率随年龄增长而升高。 | 中青年女性(20-50岁)高发,男女比例约为1:3。 | 因具体疾病而异,如风湿热好发于儿童,痛风好发于中年男性。 |
| 受累关节 | 负重关节和活动多的关节,如膝、髋、脊柱、手指远端关节(DIP)等,呈不对称性。 | 小关节、对称性,如双手的近端指间关节、掌指关节、腕关节,晚期可影响大关节。 | 因具体疾病而异。 • 风湿热:大关节(膝、踝)游走性疼痛。 • 痛风:第一跖趾关节(大脚趾)。 • 强直性脊柱炎:脊柱和骶髂关节。 |
| 晨僵 | 晨僵时间较短,通常< 30分钟,活动后可缓解。 | 晨僵时间很长,通常> 1小时,甚至半天,需要充分活动才能缓解。 | 因具体疾病而异,RA有长时间晨僵,骨关节炎则很短。 |
| 疼痛特点 | 活动时加重(如走路、上楼),休息后减轻。 | 休息时(如早晨、夜间)疼痛更明显,活动后反而有所缓解。 | 因具体疾病而异。 |
| 其他症状 | - 关节肿大(骨赘形成,即“骨刺”) - 活动时有摩擦音(“咯吱”声) - 关节畸形(如“方型手”晚期) |
- 关节明显肿胀、发热 - 类风湿结节(皮下硬结) - 对称性关节受累 - 可累及全身:乏力、发热、体重下降、肺、心、肾等内脏受累 |
症状多样,取决于具体疾病,除了关节症状,还可能包括: • 发热、皮疹(如系统性红斑狼疮) • 肌肉疼痛(如纤维肌痛) • 尿酸升高(如痛风) |
| 实验室检查 | - 血常规、血沉、C反应蛋白通常正常 - X光片:关节间隙变窄、骨赘形成 |
- 类风湿因子、抗CCP抗体(特异性高)多为阳性 - 血沉、C反应蛋白明显升高 - X光片:早期骨质疏松,晚期关节侵蚀、畸形 |
没有特定的统一检查,需要根据怀疑的具体疾病进行相应检查,如抗“O”抗体(风湿热)、抗核抗体(红斑狼疮)、血尿酸(痛风)等。 |
| 治疗目标 | - 缓解疼痛 - 保护关节功能 - 延缓疾病进展 |
- 控制炎症,阻止关节破坏 - 缓解症状 - 保护关节功能,防止残疾 |
治疗其下的具体疾病,抗感染、降尿酸、免疫抑制等。 |
总结与关键点
-
“风湿”是“筐”,什么都能往里装。 当有人说“我得了风湿”,他可能指的是任何一种关节痛相关的疾病,包括但不限于骨关节炎、类风湿关节炎、痛风、强直性脊柱炎等,听到“风湿”这个词,一定要追问具体是哪种病。
-
骨关节炎 vs. 类风湿关节炎:最需要区分的两种。
- 年龄:OA是老年病,RA是中青年病。
- 性别:OA男女差别不大,RA女性高发。
- 晨僵:OA晨僵短(<30分钟),RA晨僵长(>1小时)。
- 关节:OA爱“大关节”和“磨损关节”,RA爱“小关节”且“左右对称”。
- 病因:OA是“磨坏了”,RA是“免疫系统打坏了”。
- 血液检查:OA血检通常正常,RA有特定的自身抗体阳性。
-
为什么区分如此重要? 因为治疗方法完全不同。
(图片来源网络,侵删)- 骨关节炎的治疗核心是“保护”:如减重、理疗、使用止痛药(如对乙酰氨基酚)、关节腔注射润滑剂或玻璃酸钠等,目标是让磨损的关节“舒服”一点。
- 类风湿关节炎的治疗核心是“压制”:需要尽早使用改善病情的抗风湿药,如甲氨蝶呤、来氟米特等,甚至生物制剂,目标是尽快“熄灭”免疫系统失控的“火焰”,防止关节被永久破坏。
最重要的一点: 如果您或家人有关节疼痛、肿胀、僵硬等症状,切勿自行诊断或用药,请务必及时就医,通过专业的问诊、体格检查和化验,由风湿免疫科或骨科医生来明确诊断,因为“差之毫厘,谬以千里”,正确的诊断是有效治疗的第一步。

(图片来源网络,侵删)
