这是一个非常好的问题,但答案有点复杂,因为“风湿”和“类风湿”是两个不同的概念,它们的分类方式也不同。

(图片来源网络,侵删)
- “风湿”是一个广义的、非特异性的概念,它指的是一大类影响关节、骨骼、肌肉及周围软组织(如肌腱、韧带)的疾病,总共有上百种。
- “类风湿”则是一个特定的疾病名称,即“类风湿关节炎”(Rheumatoid Arthritis, RA),它只是“风湿病”中的一种。
下面我将为您详细解释这两者的区别和具体种类。
理解“风湿”和“类风湿”的根本区别
很多人会把这两个词混为一谈,但它们在医学上完全不同。
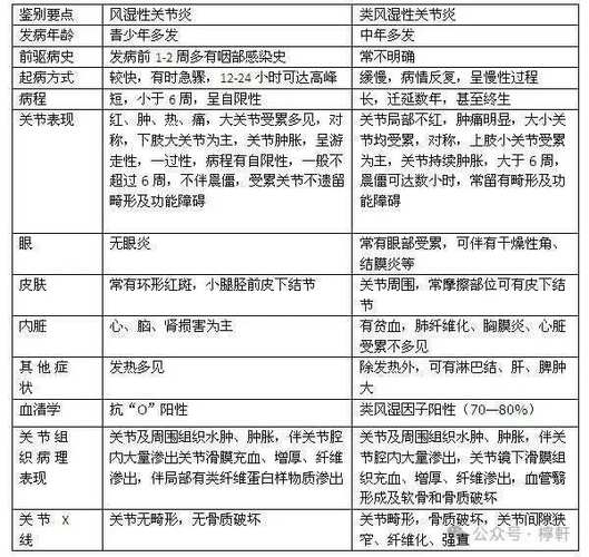
| 特征 | 风湿 | 类风湿 |
|---|---|---|
| 概念范围 | 广义总称,指所有影响关节、肌肉、骨骼的疾病的统称。 | 特指疾病,是“风湿病”中的一种具体的、自身免疫性疾病。 |
| 核心病因 | 病因复杂多样,包括自身免疫、退行性变、感染、代谢紊乱、创伤等。 | 自身免疫,免疫系统错误地攻击自身的关节滑膜,导致炎症和破坏。 |
| 主要症状 | 症状千差万别,取决于具体疾病,可以是关节痛、关节肿、发热、皮疹、器官损伤等。 | 对称性、持续性多关节肿痛,最常影响手、腕、足部的小关节,伴有晨僵。 |
| 检查项目 | 根据怀疑的疾病不同,检查项目也不同,如血常规、血沉、C反应蛋白、自身抗体、影像学检查等。 | 类风湿因子、抗CCP抗体是重要的诊断指标,结合X光、超声等影像学检查。 |
| 治疗目标 | 根据具体疾病制定方案,目标是控制病因、缓解症状、保护功能。 | 控制炎症、阻止关节破坏、缓解症状、改善生活质量。 |
简单比喻: “风湿病”就像一个大家族,里面包含了上百个不同的成员(疾病),而“类风湿关节炎”是这个家族里一个非常著名、但同时也是很麻烦的一个成员。
到底有多少种“风湿病”?
“风湿病”是一个庞大的家族,目前已知有超过100种疾病,为了方便研究和治疗,医生们通常将它们进行分类,最常见的分类方式是按病因和病理机制来分,主要分为以下几大类:

(图片来源网络,侵删)
弥漫性结缔组织病
这类疾病的特点是身体的免疫系统攻击自身的“结缔组织”(皮肤、血管、内脏等),并常伴有多种自身抗体阳性。
- 类风湿关节炎:最常见的一种。
- 系统性红斑狼疮:可影响全身多个器官,如皮肤、肾脏、心脏、大脑等。
- 干燥综合征:主要侵犯唾液腺和泪腺,导致口干、眼干。
- 硬皮病:皮肤和内脏器官(如肺、食管)纤维化、硬化。
- 多发性肌炎/皮肌炎:导致肌肉炎症和无力,皮肌炎还伴有特征性皮疹。
- 混合性结缔组织病:同时具有多种结缔组织病的特征。
脊柱关节病
这类疾病主要影响脊柱和骶髂关节,并常伴有关节外表现(如眼炎、皮疹)。
- 强直性脊柱炎:主要侵犯脊柱和骶髂关节,导致脊柱强直、畸形。
- 银屑病关节炎:伴有银屑病(牛皮癣)的关节炎。
- 反应性关节炎:在肠道或泌尿道感染后出现的关节炎。
- 炎性肠病性关节炎:与克罗恩病或溃疡性结肠炎相关的关节炎。
退行性关节病(骨关节炎)
这是最常见的关节疾病,不是由免疫系统引起,而是关节软骨随年龄增长或过度使用而磨损。
- 原发性骨关节炎:与衰老、遗传等因素相关。
- 继发性骨关节炎:由创伤、炎症、代谢病等原因引起。
痛风
由体内尿酸代谢异常,尿酸盐结晶沉积在关节内引起的急性、剧烈的关节炎。

(图片来源网络,侵删)
- 高尿酸血症是基础。
感染性关节炎
由细菌、病毒、真菌等直接感染关节引起的炎症。
- 如淋球菌性关节炎、结核性关节炎等。
其他风湿性疾病
这是一个“大杂烩”类别,包含了各种不太常见的疾病。
- 风湿性多肌痛:多见于老年人,表现为颈、肩、盆带等部位的肌肉疼痛和僵硬。
- 纤维肌痛综合征:以广泛性肌肉骨骼疼痛、疲劳、睡眠障碍为主要特征。
- 血管炎:血管壁的炎症,可影响全身。
- 自身免疫性肝病等。
“类风湿关节炎”是一种病,但“类风湿因子”阳性不等于得了类风湿关节炎
这里需要特别澄清一个常见的误区:
- 类风湿关节炎:是一种特定的疾病。
- 类风湿因子:是一种血液检查指标,约70-80%的类风湿关节炎患者此项为阳性。
RF阳性并不一定就是类风湿关节炎,在一些其他疾病(如干燥综合征、慢性肝炎、感染等)甚至一些健康老年人中,RF也可能阳性,诊断类风湿关节炎需要结合临床症状、体征以及其他检查(如抗CCP抗体、影像学等)综合判断。
- “风湿”是一个总称,包含超过100种不同的疾病,如类风湿关节炎、骨关节炎、痛风、强直性脊柱炎等。
- “类风湿”特指“类风湿关节炎”,是风湿病家族中的一种由自身免疫引起的、主要攻击关节的疾病。
- 如果您有关节疼痛、肿胀、僵硬等症状,不要自行判断是“风湿”还是“类风湿”,应及时去风湿免疫科就诊,由专业医生通过详细的问诊、体格检查和化验来明确诊断,因为不同种类的风湿病,治疗方案和预后截然不同。
