核心要点先理清
- “风湿”是一个大类,不是一种病:在医学上,“风湿性疾病”是一个庞大的家族,包含了上百种不同的疾病,比如类风湿关节炎、骨关节炎、痛风、系统性红斑狼疮、强直性脊柱炎等。
- “类风湿因子”是一个血液指标:它是一个自身抗体,主要用于帮助诊断类风湿关节炎,但它并不是诊断RA的唯一标准,也不是所有风湿病都需要查它。
查“风湿”是看你是否患有某一种风湿病;查“类风湿因子”是看你的血液中是否存在一个可能与类风湿关节炎相关的指标。

(图片来源网络,侵删)
如何检查“风湿性疾病”?
检查风湿病是一个综合性的诊断过程,绝不仅仅是抽血化验,医生需要通过以下几步来综合判断:
看医生(最重要的一步)
你需要去医院的风湿免疫科就诊,医生会通过问诊和体格检查来初步判断。
- 问诊:医生会详细询问你的症状,
- 关节情况:哪些关节肿痛?是对称性的还是非对称性的?早上起来关节是不是僵硬(晨僵)?僵硬持续多久?
- 全身症状:有没有发烧、乏力、皮疹、口干、眼干、肌肉疼痛等?
- 病史:症状持续了多久?有没有家族病史?
- 体格检查:医生会检查你的关节是否有红、肿、热、痛,以及活动是否受限。
抽血化验(检查血液指标)
根据初步判断,医生会让你做一些血液检查,这些检查项目很多,并非全部都要做,常见的包括:
| 检查项目 | 英文缩写 | 主要用途 | 备注 |
|---|---|---|---|
| 血常规 | CBC | 检查是否有贫血、白细胞/血小板异常。 | 很多风湿病(如红斑狼疮)会引起血液系统改变。 |
| C反应蛋白 | CRP | 反映身体有无炎症及炎症的活跃程度。 | 数值高通常表示炎症活动,是监测病情的重要指标。 |
| 血沉 | ESR | 同CRP,也是判断炎症活动性的指标。 | 速度越快,炎症可能越重。 |
| 类风湿因子 | RF | 主要用于辅助诊断类风湿关节炎。 | 注意: 阳性不一定就是RA,阴性也不能排除RA,约20-30%的健康老年人也可能阳性。 |
| 抗环瓜氨酸肽抗体 | 抗CCP抗体 | 诊断类风湿关节炎的特异性指标。 | 比RF更特异,阳性高度提示RA,对早期诊断和判断预后很有价值。 |
| 抗核抗体 | ANA | 筛查自身免疫性疾病的“广谱”指标。 | 阳性提示可能存在自身免疫病,但很多健康人也可能弱阳性,需要结合其他更特异的抗体来确诊。 |
| 抗ENA抗体谱 | ENA谱 | 当ANA阳性时,用来进一步确诊具体是哪种自身免疫病。 | 包括抗Sm、抗SSA、抗SSB等,分别指向系统性红斑狼疮、干燥综合征等。 |
| 血尿酸 | UA | 主要用于诊断痛风。 | 痛风是常见的一种风湿病。 |
影像学检查
- X光片:可以查看关节是否有骨质破坏、间隙变窄等结构性损伤,通常在疾病中晚期才比较明显。
- 超声:可以更早地发现关节滑膜增厚、积液和骨侵蚀,对早期诊断有帮助。
- 磁共振:对发现早期、微小的滑膜炎和骨侵蚀非常敏感,是早期诊断RA的重要手段。
类风湿因子”的详细说明
现在我们单独把“类风湿因子”拿出来讲清楚,因为它最容易被误解。

(图片来源网络,侵删)
什么是类风湿因子?
它是一种自身抗体,正常情况下,抗体是帮助身体消灭病菌的“好士兵”,但在类风湿关节炎等自身免疫病中,免疫系统紊乱,开始攻击自身的组织,类风湿因子就是其中一种“坏士兵”,它会攻击身体自身的IgG抗体。
为什么要查它?
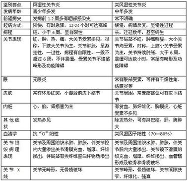
- 辅助诊断类风湿关节炎:在RA患者的血液中,RF的阳性率较高(约70-80%),如果一个患者有关节炎的症状,并且RF阳性,医生会高度怀疑RA。
- 评估病情和预后:通常情况下,RF滴度(浓度)越高,可能提示病情活动度越高,关节破坏的风险也可能越大。
如何解读检查结果?(关键!)
最大的误区:认为RF阳性=得了类风湿关节炎,RF阴性=没得。
这是错误的!必须结合临床症状来解读:
-
RF阳性,但不一定是RA:
(图片来源网络,侵删)- 其他风湿病:如干燥综合征、系统性红斑狼疮、硬皮病等,RF也可能阳性。
- 其他疾病:慢性感染(如肝炎、结核)、肝硬化、某些恶性肿瘤等也可能出现阳性。
- 健康人群:约5%的健康人,尤其是老年人,RF也可能呈弱阳性。
-
RF阴性,也可能是RA:
- 大约有20-30%的RA患者,其RF检测结果始终是阴性,这种情况被称为“血清阴性类风湿关节炎”。
- 在疾病早期,RF可能还未产生或水平很低,检测不出来。
查RF的注意事项
- 无需空腹:通常检查RF不需要空腹,但最好在抽血前咨询医生或检验科。
- 单次结果意义有限:如果只是轻度升高,没有临床症状,医生可能会建议过一段时间复查,或者结合其他更特异的指标(如抗CCP抗体)一起判断。
总结与建议
-
如果你有关节疼痛、肿胀、晨僵等症状:
- 第一步:立即去正规医院的风湿免疫科挂号。
- 第二步:向医生详细描述你的症状,医生会决定你需要做哪些检查。
- 第三步:可能需要抽血(查RF、抗CCP、CRP、血沉等)、拍片子等。不要自己先去查RF,拿到报告再去找医生解读,这样很容易造成误判和焦虑。
-
风湿”和“类风湿因子”的检查清单:
- 查“风湿”:这是一个诊断过程,需要医生 + 症状 + 血液(多种指标)+ 影像学综合判断。
- 查“类风湿因子”:这只是血液检查中的一个项目,主要用于辅助诊断类风湿关节炎,必须由医生结合临床来解读。
希望这个详细的解释能帮助您彻底搞清楚两者的区别和检查方法!祝您健康!
