以下是诊断RA的主要步骤和依据,遵循国际通用的标准(如2010年ACR/EULAR分类标准):

(图片来源网络,侵删)
第一步:临床症状和病史采集
这是诊断的起点,医生会详细询问和检查以下方面:
关节症状(核心特征):
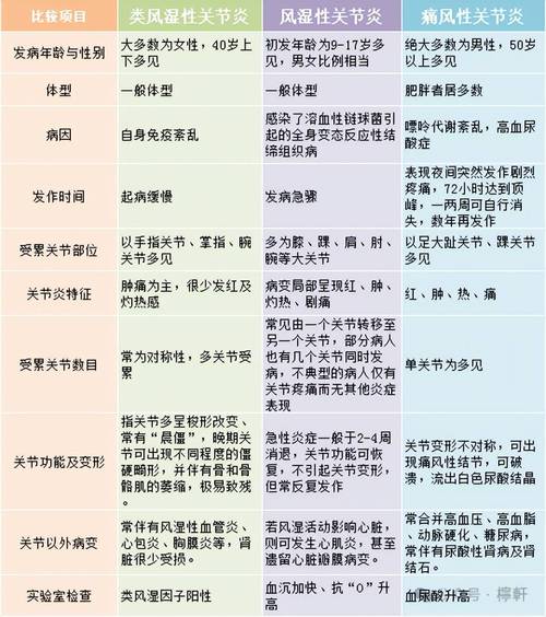
- 关节受累模式: RA通常是对称性、多关节受累,也就是说,如果一侧的手指关节肿痛,另一侧的同一关节也可能出现症状,最常受累的关节包括:
- 手部:掌指关节、近端指间关节
- 腕关节
- 足部:跖趾关节
- 肘、肩、膝、踝、颈部等也可能受累。
- 晨僵: 这是RA非常典型的症状,早晨起床后,关节感觉僵硬、活动不灵活,通常持续超过1小时,活动后会有所缓解,这与骨关节炎的短暂晨僵(通常小于30分钟)有明显区别。
- 关节肿胀和疼痛: 关节呈肿胀、发热、触痛,滑膜(关节内衬)的炎症是肿胀的主要原因。
- 关节外症状: RA是一种系统性疾病,不仅影响关节,还可能影响身体其他部位:
- 类风湿结节: 在肘部、手指受压部位等出现的皮下、无痛或轻微疼痛的硬结。
- 全身症状: 如疲劳、乏力、低热、体重下降、食欲不振等。
- 其他器官受累: 如肺部间质性病变、心脏问题、血管炎、干燥综合征(干燥眼口)等。
个人和家族病史:
- 询问症状出现的时间、发展过程、严重程度和缓解因素。
- 询问是否有吸烟史(吸烟是RA明确的风险因素)。
- 询问家族中是否有其他自身免疫性疾病或RA患者。
第二步:体格检查
医生会进行详细的身体检查,以验证患者的描述并发现客观证据:

(图片来源网络,侵删)
- 关节检查: 逐一检查肿胀、压痛和活动的关节数量和部位,评估关节的功能和畸形情况。
- 寻找类风湿结节: 检查身体易受压部位是否有皮下结节。
- 评估其他系统: 听诊心肺、检查皮肤等,以寻找关节外表现的证据。
第三步:实验室检查
实验室检查是支持诊断的重要依据,但没有一项是特异性的,需要综合判断。
炎症标志物:
- C反应蛋白: 非特异性炎症指标,在RA活动期通常升高。
- 血沉: 同样是非特异性炎症指标,活动期会增快。
- 注意: 这两项指标只能反映炎症的严重程度,不能确诊RA,一些其他感染或炎症性疾病也可能导致它们升高。
自身抗体检测(关键指标):
- 类风湿因子: 这是一种在约70-80%的RA患者血液中可以检测到的抗体,但它并非RA特有,约5%的健康老年人、其他自身免疫性疾病(如干燥综合征)甚至慢性感染者也可能呈阳性,RF阳性需要结合临床来判断。
- 抗环瓜氨酸肽抗体: 这是目前对RA特异性最高的自身抗体之一,特异性可达95%以上,它在RA患者中的阳性率约为70-80%,ACPA阳性的患者通常病情更重,更容易出现骨侵蚀,ACPA的出现是RA诊断的一个强有力的证据。
- 抗核抗体: 这是一个筛查性试验,如果阳性,提示可能存在某种自身免疫病,需要进一步检查特异性抗体(如ACPA等)来明确是否为RA。
血常规:

(图片来源网络,侵删)
- 可能有贫血(慢性病贫血)、血小板计数升高等情况,这些都是慢性炎症的表现。
第四步:影像学检查
影像学检查不仅能帮助诊断,更重要的是用于评估关节损伤的严重程度和监测疾病进展。
X线片:
- 这是传统且基础的影像学检查。
- RA的典型X线表现:
- 关节周围骨质疏松: 疾病早期即可出现。
- 关节间隙变窄: 由于软骨被破坏。
- 骨侵蚀: 这是RA的特征性改变,表现为关节边缘的骨质缺损。
- 缺点: 在疾病早期(前6个月),X线片可能完全正常,无法发现早期变化。
超声检查:
- 高频超声可以非常敏感地发现滑膜炎、关节积液和早期骨侵蚀,甚至可以在X光片显示异常之前就发现病变。
- 对于评估疾病活动度和指导治疗(如注射药物)非常有帮助。
磁共振成像:
- MRI是发现早期RA最敏感的影像学方法,能清晰显示滑膜炎、骨髓水肿和非常早期的骨侵蚀。
- 通常用于诊断不明确或高度怀疑早期RA,但费用较高,不如超声普及。
诊断标准的整合:2010年ACR/EULAR分类标准
为了使诊断更标准化,国际上广泛采用2010年美国风湿病学会/欧洲抗风湿病联盟的RA分类标准,这个标准不是诊断标准,而是分类标准,主要用于将患者与其他类型的关节炎区分开,并便于科研。
该评分系统包括4个部分,总分≥6分即可分类为RA:
- 关节受累情况(最高5分): 根据受关节数量和部位(大关节、小关节)打分。
- 血清学(最高3分):
- ACPA阳性:+3分
- RF阳性,但ACPA阴性:+2分
- 急性期反应物(最高1分):
CRP或ESR升高:+1分
- 症状持续时间(最高1分):
症状持续时间≥6周:+1分
举例: 一个患者,有4个小关节受累(2分),ACPA阳性(3分),CRP升高(1分),症状持续了3个月(1分),总分为 2+3+1+1 = 7分,达到了分类标准,可以归类为RA。
诊断RA的关键点
- 没有单一测试: 诊断依赖于“临床+实验室+影像”的综合判断。
- 典型表现是基础: 对称性多关节肿痛、超过1小时的晨僵是核心线索。
- 抗体是重要证据: ACPA(抗CCP抗体)比RF更具特异性,是诊断的“王牌”之一。
- 影像学看损伤: X线、超声、MRI用于确认是否存在骨侵蚀和滑膜炎,并评估病情严重程度。
- 早期诊断至关重要: 一旦怀疑RA,应尽快去看风湿免疫科医生,早期诊断和规范治疗可以最大程度地控制炎症,保护关节功能,避免残疾。
最后提醒: 如果您出现了上述疑似症状,请务必及时就医,由专业的风湿免疫科医生进行评估和诊断,切勿自行判断或延误治疗。
